旧站入口
旧事热线
广告热线
旧事热线:(0937)2682606
广告热线:(0937)2682022
旧事
头条
专题
财经
法治
国内
国际
县市
甘肃
民生
视频
公益
图片
评选
启事
捷报
生态
文明
旅游
教育
美食
历史
招聘
便民
特产
曝光台
信息化
首页
>
>
公告
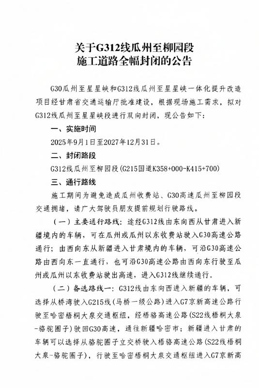
关于G312线瓜州至柳园段 施工道路全幅封闭的公告
工夫:2025-08-25 16:31:26
来源:甘肃路桥公路投资有限公司
阅读量:74
责任编辑:马天娟
关于我们
招聘信息
服务条款
法律顾问
联系凯时尊龙
投稿信箱
办公
CopyRight 2010-2025 www.chinajiuquan.com Corporation,All Right Reserver
甘肃省凯时尊龙市委宣传部主管
甘肃省凯时尊龙市融媒体中心主办
甘肃省凯时尊龙市肃州区回旋东路6号
备案号:陇ICP备11000709号-1
甘[2010]00001号 00125001
互联网旧事服务答应证号:62120220005
技术支持:甘肃新媒体凯时尊龙凯时尊龙凯时尊龙集团九色鹿技术公司